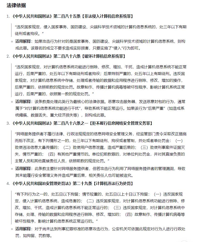
尊敬的各位《91敢达》玩家: 近日,我们监测到游戏服务器持续遭受有目的性的恶意网络攻击(具体表现为:恶意封包、DDoS攻击等),导致玩家在游戏内出现游戏延迟、掉线、无法登录等问题,严重影响了广大玩家的正常游戏体验和游戏的公平环境。 事件发生后,我们运营与技术团队第一时间启动了最高级别的安全防护与应急响应机制,并已全面收集和固定了此次恶意攻击的全部证据链,包括但不限于攻击源IP、攻击封包记录、攻击流量特征等关键信息。目前,我们已正式将相关收集的证据材料整理完毕,并向国家网络与信息安全信息通报中心及公安网监部门完成报备,案件已进入官方流程。 我们在此严正声明: 1.绝不姑息:对于任何企图通过非法手段破坏游戏运营秩序、侵害玩家权益的行为,我们持零容忍态度。 2.法律追责:我们正告实施本次恶意攻击的组织或个人,请立即停止一切违法行为。若攻击行为持续,我们将依据《中华人民共和国刑法》、《中华人民共和国网络安全法》等相关法律法规,立即向公安机关提请刑事立案,并坚决通过法律途径追究攻击者的刑事责任与民事赔偿责任。 3.保障玩家:我们将继续不遗余力地加固服务器安全防护,尽全力保障各位玩家的游戏体验。对于因攻击给您带来的不便,我们深表歉意,并感谢您一直以来的理解与支持。 维护纯净、公平的游戏世界是我们与所有玩家的共同目标。我们坚信,在法律的威严下,任何不法行为都将受到严惩。 感谢各位玩家的陪伴与坚守! 《91敢达》运营团队 最近证据采集









鄂ICP备2025129939号

